Daniel Schramm


     

Projects

Schliessanlage 

Cat5 Cable Checker 

Einschaltverzögerung 

Belichtungstimer 

Exposure Timer 2  Solder Station 

Slave Flash 

MP3 Player 

MP3 Player Touch 

Home Automisation 

Can Bus Schield for Banana Pi 

PCBs

Veroeffentlichungen

Contact


  

Exposure timer 2

Hardware


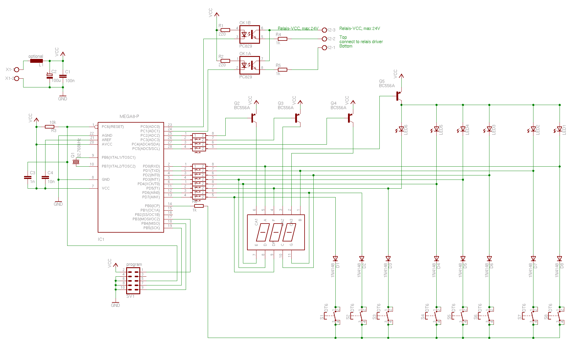
Schematic of panel:
[schematic of panel]

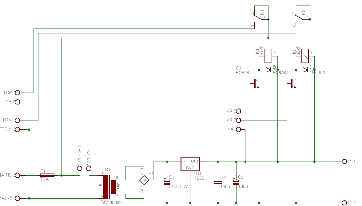
Schematic of mains:
[schematic of power]

In the schematic some resistor values are missing:
For the Basis-Resistors you can use 1k to 4.7k.
As series resistance for the LEDs is dependent of the efficiency of YOUR LEDs and the brightness you want. In most cases 100 to 330 Ohm will do.
    last change to timer_mega8_hard.html: 2004/09/03