Daniel Schramm


     

Projects

Schliessanlage 

Cat5 Cable Checker 

Einschaltverzögerung 

Belichtungstimer 

Exposure Timer 2 

Solder Station 

Slave Flash 

MP3 Player 

MP3 Player Touch 

Home Automisation 

Can Bus Schield for Banana Pi 

PCBs

Veroeffentlichungen

Contact


  

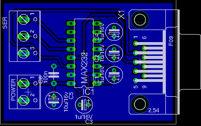
MAX232 PCB

For many microcontroller experiments a converter from TTL to RS232 is needed.
I've made a small PCB for the MAX232 which i want to open to the public.
The PCB may be used for your experimental setup or directly mounted into the back panel of a device.

Picture

[Picture of the PCB]

Download

Board and Schematic as Eagle files.
(Eagle is avalible from www.cadsoft.de)
Board
Schematic

Board as 600dpi GIF-File:
GIF-File

Board as PS-File
PS-File

Layout diagram
PNG-File

Links

Datasheet of the MAX232
    last change to max232.html: 2007/03/21