Daniel Schramm


     

Projects

Schliessanlage 

Cat5 Cable Checker 

Einschaltverzögerung 

Belichtungstimer 

Exposure Timer 2 

Solder Station  Slave Flash 

MP3 Player 

MP3 Player Touch 

Home Automisation 

Can Bus Schield for Banana Pi 

PCBs

Veroeffentlichungen

Contact


  

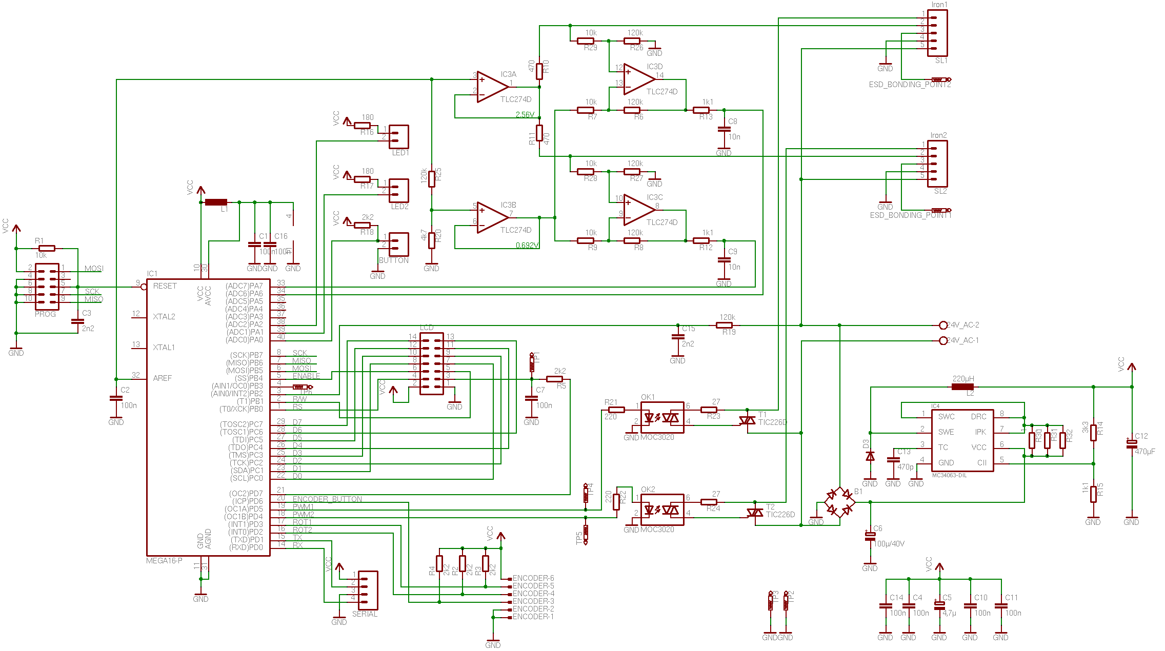
Solder Station for Weller Irons

Hardware


Schematic:
[schematic of solder station]

    last change to solder_weller_hard.html: 2007/12/31