Daniel Schramm


     

Projects

Schliessanlage 

Cat5 Cable Checker 

Einschaltverzögerung 

Belichtungstimer 

Exposure Timer 2 

Solder Station 

Slave Flash  MP3 Player 

MP3 Player Touch 

Home Automisation 

Can Bus Schield for Banana Pi 

PCBs

Veroeffentlichungen

Contact


  

Trigger Circuit for Slave Flash

Hardware


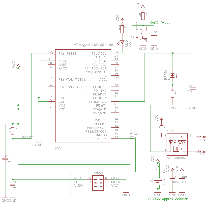
Schematic:
[schematic]
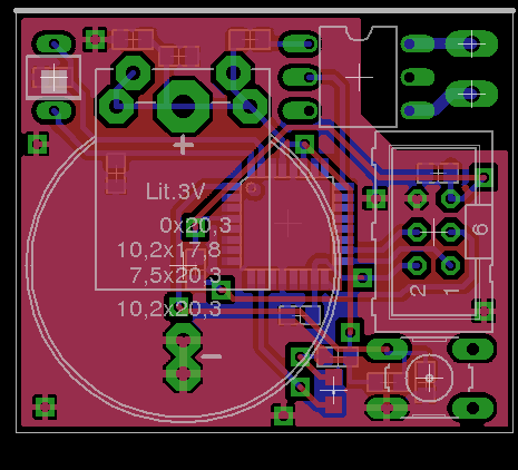
Layout:
[schematic]

    last change to slave_flash_hard.html: 2009/05/03